Zastosowanie zintegrowanych ładowarek obniżająco-podwyższających do szybszego ładowania USB
We nieomal wszystkich aplikacjach projektanci są pod nieustanną presją skrócenia czasu ładowania i zmniejszenie rozmiarów obudowy, zwiększenie gęstości mocy i obniżenie kosztów.
Zasilanie OTG i funkcja FRS
Aby zapewnić zasilanie mobilne (OTG), przetwornica prądu stałego (U3) na ilustracji 1 służy do rozładowywania baterii, podając regulowane napięcie na VBUS do zasilania urządzeń zewnętrznych, gdy zasilacz jest odłączony, zgodnie ze specyfikacją USB OTG. Jeśli wymagana jest również funkcja szybkiej zamiany ról (FRS), przetwornica prądu stałego musi być włączona i utrzymywana w trybie pogotowia w sposób ciągły, nawet jeśli do VBUS przez port USB typu C podłączony jest zasilacz. Jeśli zasilacz jest odłączony, tranzystory mocy MOSFET podłączone symetrycznie do przetwornicy prądu stałego włączają się i podłączają wyjście przetwornicy do podtrzymania VBUS i włączenia FRS. Wadą tego podejścia jest to, że utrzymywanie przetwornicy prądu stałego w stanie pogotowia zwiększa straty prądu spoczynkowego w systemie.

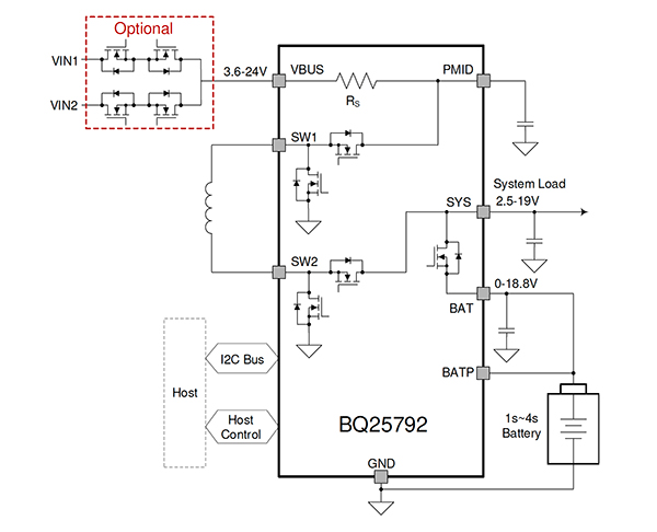
Ilustracja 2: W pełni zintegrowana ładowarka obniżająco-podwyższająca BQ25792 ułatwia projektowanie kompletnego rozwiązania do ładowania USB PD. (Źródło ilustracji: Texas Instruments)
Zintegrowana ładowarka obniżająco-podwyższająca dla 1 do 4 ogniw z funkcjami USB OTG i FRS
Jak widać, zaprojektowanie uniwersalnego rozwiązania ładującego USB PD, obsługującego funkcje OTG i FRS może być skomplikowanym zadaniem. W przypadku zastosowań wykorzystujących od jednego do czterech ogniw litowo-jonowych (Li-ion) lub litowo-polimerowych (Li-poly) firma Texas Instruments oferuje projektantom w pełni zintegrowaną ładowarkę obniżająco-podwyższającą BQ25792RQMR, która obsługuje pełne zakresy napięć wejściowych i wyjściowych OTG dla USB Type-C i USB PD, znacznie upraszczając projekt kompletnego rozwiązania do ładowania USB PD, w tym obsługę funkcji FRS (ilustracja 2). Opcjonalny dwuwejściowy kontroler multipleksera zasilania może zapewnić obsługę dwóch różnych wejściowych źródeł zasilania; złącze USB Type-C na VIN1 oraz pomocnicze źródło zasilania na VIN2.
BQ25792 obsługuje szeroki zakres wejść, w tym:
- zakres napięć wejściowych od 3,6 do 24V;
- wykrywanie zasilaczy USB BC1.2, SDP, CDP, DCP, HVDCP i zasilaczy niestandardowych;
- wykrywanie punktu mocy maksymalnej nieznanych źródeł wejściowych.
Urządzenie BQ25792 zawiera zintegrowany pomiar prądu wejściowego, który umożliwia ładowarce regulację prądu wejściowego i zapewnia ochronę przed przetężeniem na wejściu, aby zapobiec przeciążeniu zasilacza. Ponadto, obwody sterujące i sterownik zewnętrznych, połączonych symetrycznie tranzystorów mocy MOSFET są zintegrowane jako część wejściowego obwodu zabezpieczającego przed przepięciami i przetężeniami, zastępując funkcje zarządzania ścieżką mocy wejściowej i jednostki pomiaru prądu (U1) na ilustracji 1.
Integracja czterech tranzystorów MOSFET, które znajdują się w module ładowarki obniżająco-podwyższającej (U2) na ilustracji 1, umożliwia ładowarce BQ25792 obsługę ładowania OTG. Ładowarka działa w standardowym trybie ładowania, gdy obecny jest zasilacz. Jeśli jest on odłączony, przepływ zasilania jest odwrócony, z baterii do VBUS. Układ BQ25792 jest zgodny z pełną specyfikacją zakresu napięcia USB PD 3.0, od 2,8 do 22V, programowanego w krokach co 10mV.
Nowatorska metoda obsługi funkcji FRS
Wsparcie dla funkcji szybkiej zamiany ról (FRS) na porcie USB Type-C jest realizowane przez funkcję zwaną trybem rezerwowym, która eliminuje konieczność stosowania przetwornicy prądu stałego (U3) z ilustracji 1. BQ25792 obsługuje błyskawiczne przełączanie sekcji ładowarki obniżająco-podwyższającej z trybu ładowania do trybu odwrotnego OTG bez spadku napięcia magistrali poza specyfikację.
W normalnych warunkach pracy zasilacz łączy się z urządzeniem BQ25792 przez port VIN1, ładując baterię i dostarczając jednocześnie zasilanie do systemu i wszelkich zasilanych akcesoriów przez wyjście PMID. Jeśli zasilacz zostanie odłączony, bateria może nadal dostarczać zasilanie do systemu, ale akcesoria podłączone do wtyku PMID mogą stracić zasilanie.
W trybie rezerwowym ładowarka stale monitoruje napięcie VBUS. Gdy napięcie VBUS spadnie poniżej poziomu progowego (wskazującego na utratę wejścia z zasilacza), ładowarka szybko przechodzi z trybu ładowania do trybu OTG, rozładowując baterię, regulując napięcie VBUS i realizując funkcję FRS, bez potrzeby stosowania dodatkowej przetwornicy prądu stałego. Zaimplementowanie funkcji FRS z trybem rezerwowym zasilania w BQ25792 zapewnia, że wszelkie akcesoria podłączone do wtyku PMID nie stracą zasilania, gdy napięcie VBUS spadnie (ilustracja 3).

Ilustracja 3: Zaimplementowanie funkcji FRS z trybem rezerwowym zasilania w BQ25792 zapewnia, że wszelkie akcesoria podłączone do wtyku PMID nie stracą zasilania, gdy napięcie VBUS spadnie. (Źródło ilustracji: Texas Instruments)