Podstawy stosowania przetworników ultradźwiękowych do wykrywania obiektów i pomiaru przepływu płynów
Ultradżwięki to ugruntowana technologia, jednak aby w pełni wykorzystać zalety czujników ultradźwiękowych, projektanci muszą dobrze zrozumieć zasady ich działania, dostępne komponenty i związane z nimi wymagania dotyczące obwodów.
Obwody sterujące oraz obwody kondycjonowania sygnału
Ultradźwiękowy układ detekcji to coś więcej niż tylko przetworniki piezoelektryczne. Aby spełnić wymagania dotyczące sterowania przetwornika w trybie nadawania oraz na potrzeby kondycjonowania sygnału w analogowym układzie front-end (AFE) niskiego poziomu w trybie odbioru konieczne są odpowiednie i bardzo zróżnicowane obwody. Choć niektórzy użytkownicy budują własne obwody, to dostępne są układy scalone, które mogą w wygodny sposób zapewnić podstawowe funkcje sterowania i analogowe układy front-end (AFE) wraz z dodatkowymi funkcjami.
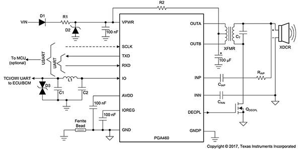
Przykładowo, opracowany przez firmę Texas Instruments 16-odprowadzeniowy układ scalony PGA460 o wymiarach 5,00mm × 4,40mm, został zaprojektowany do użytku z takimi przetwornikami jak ultradźwiękowy nadajniko-odbiornik UTR-1440K-TT-R 40kHz firmy PUI Audio. Ten wysoce zintegrowany układ scalony na poziomie systemu zawiera sterownik przetwornika ultradźwiękowego w układzie SoC i kondycjoner sygnałów oraz zaawansowany rdzeń cyfrowego procesora sygnałowego (DSP) (ilustracja 7).

Ilustracja 7: PGA460 to kompletny interfejs do realizacji zarówno funkcji nadawania, jak i odbioru przetwornika ultradźwiękowego. Zawiera on obwody sterowania mocą, analogowy układ front-end (AFE) i rdzeń cyfrowego procesora sygnałowego (DSP) do uruchamiania powiązanych algorytmów. (Źródło ilustracji: Texas Instruments)
Urządzenie PGA460 wyposażono w uzupełniającą parę sterowników strony niskiej, które mogą sterować przetwornikiem w topologii opartej na transformatorze dla wyższych napięć sterujących za pomocą transformatora podwyższającego napięcie lub w topologii sterowania bezpośredniego z wykorzystaniem zewnętrznych tranzystorów polowych (FET) strony wysokiej dla niższych napięć sterujących. Analogowy układ front-end (AFE) składa się ze wzmacniacza niskoszumowego (LNA), za którym znajduje się programowalny stopień zmiennego w czasie wzmocnienia dostarczający sygnały do przetwornika analogowo-cyfrowego (ADC). Zdigitalizowany sygnał jest przetwarzany w rdzeniu cyfrowego procesora sygnałowego (DSP) w celu detekcji obiektów w polu bliskim i dalekim przy użyciu zmiennych w czasie wartości progowych.
Zmienne w czasie wzmocnienie oferowane przez urządzenie PGA460 jest cechą często wykorzystywaną w przetwornikach ultradźwiękowych, zarówno do podstawowej detekcji obiektów, jak i w zaawansowanych układach obrazowania medycznego. Pomaga to przezwyciężyć nieunikniony, ale znany z góry współczynnik tłumienia energii sygnału akustycznego podczas jego propagacji przez ośrodek.
Ponieważ zarówno wspomniane tłumienie, jak i prędkość propagacji są znane, możliwe jest skompensowanie nieuniknionych strat poprzez „zwiększanie” wzmocnienia analogowego układu front-end (AFE) w funkcji czasu, skutecznie niwelujące efekt tłumienia w funkcji odległości. W rezultacie stosunek sygnału do szumu (SNR) układu jest maksymalizowany niezależnie od odległości wykrywania, a układ może obsługiwać szerszy zakres dynamiczny odbieranych sygnałów.

Ilustracja 8: Moduł ewaluacyjny PGA460PSM-EVM jest oparty na urządzeniu PGA460 i upraszcza badanie działania układu ultradźwiękowego dzięki wykorzystaniu ultradźwiękowego nadajnika-odbiornika UTR-1440K-TT-R 40kHz firmy PUI Audio. (Źródło ilustracji: Texas Instruments)
Aby umożliwić dalsze zgłębianie zastosowań omawianych przetworników, firma Texas Instruments oferuje moduł ewaluacyjny PGA460PSM-EVM, który współpracuje z ultradźwiękowym nadajniko-odbiornikiem UTR-1440K-TT-R 40kHz firmy PUI Audio (ilustracja 8).
Moduł ten wymaga do działania tylko kilku zewnętrznych komponentów oraz zasilacza (ilustracja 9). Jest sterowany za pomocą poleceń otrzymywanych z graficznego interfejsu użytkownika (GUI) na komputerze PC, do którego zwraca dane w celu wyświetlenia i dalszej analizy. Poza podstawowymi funkcjami i ustawianiem parametrów roboczych, pozwala użytkownikom na wyświetlanie profilu echa ultradźwiękowego i wyników pomiarów.
Ilustracja 9: Moduł ewaluacyjny PGA460PSM-EVM łączy się z komputerem PC za pomocą graficznego interfejsu użytkownika, który umożliwia użytkownikom obsługę przetwornika i sterowanie nim oraz wyświetlanie krytycznych przebiegów, a także innych funkcji. (Źródło ilustracji: Texas Instruments)
Podsumowanie
Piezoelektryczne przetworniki ultradźwiękowe stanowią wygodny i skuteczny sposób wykrywania pobliskich obiektów, a nawet mierzenia odległości od nich. Są niezawodne, łatwe w użyciu i pomagają projektantom uniknąć problemów związanych z widmem o częstotliwości radiowej czy też problemów zgodności z przepisami dot. zakłóceń elektromagnetycznych i zakłóceń o częstotliwościach radiowych (EMI/RFI). Mogą być również wykorzystywane do bezkontaktowego pomiaru natężenia przepływu płynów. Ich integrację z układem, zarówno na potrzeby funkcji nadawania, jak i odbioru obsługiwanych przez zestaw ewaluacyjny, upraszczają układy scalone interfejsu, zapewniając jednocześnie elastyczność w ustawianiu parametrów pracy.
Kontakt w Polsce: poland.support@digikey.pl
Autor: Rolf Horn
Rolf Horn, Applications Engineer at DigiKey, has been in the European Technical Support group since 2014 with primary responsibility for answering any Development and Engineering related questions from final customers in EMEA, as well as writing and proof-reading German articles and blogs on DK’s TechForum and maker.io platforms. Prior to DigiKey, he worked at several manufacturers in the semiconductor area with focus on embedded FPGA, Microcontroller and Processor systems for Industrial and Automotive Applications. Rolf holds a degree in electrical and electronics engineering from the university of applied sciences in Munich, Bavaria and started his professional career at a local Electronics Products Distributor as System-Solutions Architect to share his steadily growing knowledge and expertise as Trusted Advisor.
Hobbies: spending time with family + friends, travelling in our VW-California transporter and motorbiking on a 1988 BMW GS 100.
