Maksymalizacja wydajności sterowania urządzeniami zasilającymi dzięki odpowiedniej przetwornicy mocy sterownika bramek
Przełączające urządzenia półprzewodnikowe, takie jak tranzystory MOSFET wykonane z krzemu (Si), węglika krzemu (SiC) i azotku galu (GaN), a także tranzystory bipolarne z izolowaną bramką (IGBT) stanowią klucz do wydajnych projektów systemów zasilania.
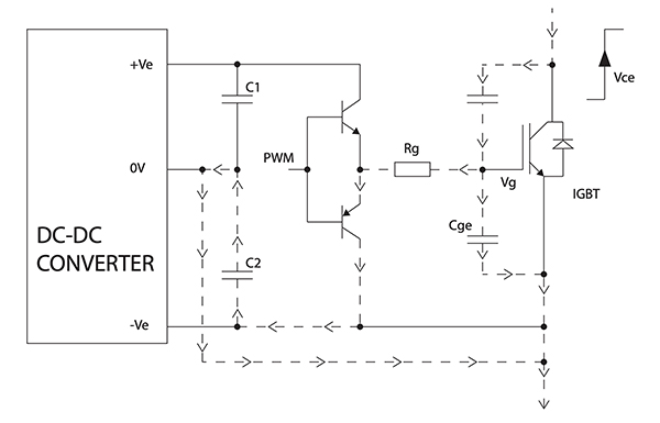
Ilustracja 6: nawet niewielka indukcyjność emitera w punkcie „x” między przełącznikiem a odniesieniem sterownika wynikająca z rozmieszczenia komponentów może indukować przeciwstawne napięcie bramka-emiter, gdy przełącznik się wyłącza, powodując fluktuacje włączania/wyłączania. (Źródło ilustracji: Murata Power Solutions)
Szczegóły sterownika bramek
Aby doprowadzić prąd do bramki, dodatnie napięcie szyny powinno być wystarczająco wysokie, aby zapewnić pełne nasycenie/wzmocnienie przełącznika zasilania, ale bez przekraczania bezwzględnego maksymalnego napięcia dla jego bramki. Chociaż ta wartość napięcia jest funkcją konkretnego typu i modelu urządzenia, tranzystory IGBT i standardowe tranzystory MOSFET są na ogół w pełni włączane napięciem sterującym o wartości 15V, podczas gdy typowe tranzystory MOSFET SiC mogą potrzebować wartości zbliżonej do 20V, aby przejść do stanu pełnego włączenia.
Sytuacja z ujemnym napięciem sterownika bramek jest nieco bardziej skomplikowana. W zasadzie dla stanu włączenia na bramce wystarczy 0V. Jednak ujemne napięcie, zwykle od -5 do -10V, umożliwia szybkie przełączanie kontrolowane przez rezystor bramkowy. Odpowiednie ujemne sterowanie zapewnia, że napięcie wyłączenia bramka-emiter jest zawsze równe lub mniejsze od zera.
Ma to znaczenie krytyczne, ponieważ każda indukcyjność emitera (L) (w punkcie „x” na ilustracji 6) między przełącznikiem a odniesieniem sterownika generuje przeciwstawne napięcie bramka-emiter, gdy przełącznik się wyłącza. Chociaż indukcyjność może być niewielka, nawet bardzo mała jej wartość rzędu 5nH (kilka milimetrów połączenia przewodowego) wytworzy napięcie 5V przy szybkości narastania di/dt wynoszącej 1000A/μs.
Ujemne napięcie sterowania bramką pomaga również wyeliminować wpływ pojemności Millera kolektor/dren-bramka Cm, która podczas wyłączania urządzenia powoduje wprowadzenie prądu do obwodu sterownika bramek. Po wyłączeniu urządzenia wzrasta napięcie kolektor-bramka, a prąd o wartości Cm × dVCe/dt przepływa przez pojemność Millera, do bramki do pojemności Cge emitera/źródła i przez rezystor bramkowy do obwodu sterownika. Wynikowe napięcie Vge na bramce może wystarczyć do ponownego włączenia urządzenia, co może spowodować jednoczesne przewodzenie (shoot-through) i uszkodzenie (ilustracja 7).

Ilustracja 7: Zastosowanie ujemnego napięcia sterującego bramką może przezwyciężyć problemy, które występują z powodu obecności pojemności Millera w tranzystorze MOSFET lub IGBT. (Źródło ilustracji: Murata Power Solutions)
Jednak dzięki ujemnemu wysterowaniu bramki, zjawisko to jest zminimalizowane. Z tego powodu efektywna konstrukcja sterownika wymaga zarówno dodatnich, jak i ujemnych szyn napięciowych dla funkcji sterowania bramką. Jednak w przeciwieństwie do większości bipolarnych przetwornic prądu stałego, które mają symetryczne wyjścia (takie jak +5V i -5V), szyny zasilające dla sterowników bramek są zwykle asymetryczne, przy czym dodatnie napięcie jest wyższe od ujemnego.
Dobór mocy znamionowej przetwornicy
Krytycznym czynnikiem jest natężenie prądu, jakie musi dostarczyć przetwornica sterownika bramek, czyli jej moc znamionowa. Podstawowe obliczenia są dość proste. W każdym cyklu przełączania bramka musi być ładowana i rozładowywana przez rezystor bramkowy Rg. W karcie danych urządzenia podano krzywą dla wartości ładunku bramki Qg, gdzie Qg jest ilością ładunku, która musi zostać przekazana elektrodzie bramki, aby włączyć (wysterować) tranzystor MOSFET przy określonych napięciach bramki. Moc, którą musi dostarczyć przetwornica prądu stałego wylicza się ze wzoru:

Gdzie: Qg to ładunek bramki dla wybranego wahnięcia napięcia bramki (od dodatniego do ujemnego) o wartości Vs i przy częstotliwości F. Ta moc jest rozpraszana na wewnętrznej rezystancji bramki (Rint) urządzenia i zewnętrznej rezystancji szeregowej, Rg. Większość sterowników bramek wymaga zasilania o mocy poniżej 1-2W.
Inną kwestią jest prąd szczytowy (Ipk) wymagany do ładowania i rozładowania bramki. Jest to funkcja Vs, Rint i Rg. Oblicza się go według wzoru:

W wielu przypadkach ten prąd szczytowy jest większy niż prąd dostępny z przetwornicy prądu stałego. Zamiast iść w kierunku większego, droższego zasilacza (działającego przy niskiej mocy), większość projektantów decyduje się na dostarczenie prądu za pomocą kondensatorów magazynujących na szynach zasilających sterownika, które są ładowane przez przetwornicę podczas niskoprądowych części cyklu.
Podstawowe obliczenia pozwalają określić, jak duże powinny być te kondensatory magazynujące. Jednak ważne jest również, aby miały one niską równoważną rezystancję szeregową (ESR) i indukcyjność (ESL), aby nie zakłócać dostarczanego przez nie prądu w stanie nieustalonym.
Inne zagadnienia dotyczące przetwornicy sterownika bramek
Przetwornicom prądu stałego sterowników bramek towarzyszą jeszcze inne unikalne problemy. Są to między innymi:
• Regulacja: obciążenie na przetwornicy prądu stałego jest bliskie zeru, gdy urządzenie nie przełącza. Jednak większość konwencjonalnych przetwornic zawsze wymaga minimalnego obciążenia. W przeciwnym razie ich napięcie wyjściowe może drastycznie wzrastać, nawet do poziomu uszkodzenia bramki.
To wysokie napięcie jest gromadzone w kondensatorach magazynujących na skutek czego w momencie przełączenia urządzenia pojawia się nadnapięcie bramki, które utrzymuje się aż do momentu spadku poziomu przetwornicy przy normalnym obciążeniu. Dlatego należy używać przetwornic prądu stałego, które mają ograniczone napięcia wyjściowe lub bardzo niskie wymagania w zakresie minimalnego obciążenia.
• Uruchamianie i wyłączanie: ważne jest, aby tranzystory IGBT i MOSFET nie były aktywnie sterowane przez sygnały sterujące z modulacją szerokości impulsu, dopóki szyny napięcia obwodu sterowania nie osiągną wyznaczonych wartości. Jednakże, gdy przetwornice sterownika bramek są włączane lub wyłączane, może wystąpić stan nieustalony, w którym urządzenia mogą być sterowane nawet przy nieaktywnym sygnale modulacji szerokości impulsu, co prowadzi do jednoczesnego przewodzenia (shoot-through) i uszkodzenia. Dlatego wyjścia przetwornicy prądu stałego powinny zachowywać się poprawnie podczas włączania i wyłączania z monotonicznym wzrostem i spadkiem (ilustracja 8).

Ilustracja 8: Bardzo ważne jest, aby wyjścia przetwornicy prądu stałego zachowywały się poprawnie podczas sekwencji włączania i wyłączania oraz aby nie występowały stany nieustalone napięcia. (Źródło ilustracji: Murata Power Solutions)
• Izolacja i pojemność sprzęgająca: przy dużej mocy przemienniki lub przetwornice mocy zazwyczaj wykorzystują konfigurację mostkową do generowania prądu zmiennego o częstotliwości sieciowej lub do zapewnienia dwukierunkowego sterowania z modulacją szerokości impulsu (PWM) dla silników, transformatorów lub innych odbiorników. Ze względu na bezpieczeństwo użytkownika i zgodność z przepisami, sygnał modulacji szerokości impulsu sterownika bramek i powiązane z nim szyny zasilające przełączników po stronie wysokiego napięcia wymagają izolacji galwanicznej od uziemienia bez ścieżki rezystancyjnej między nimi. Ponadto bariera izolacyjna musi być wytrzymała i nie może wykazywać znaczącej degradacji z powodu powtarzających się efektów wyładowań niezupełnych w całym okresie użytkowania projektowanego układu.
Ponadto występują problemy związane ze sprzężeniem pojemnościowym na barierze izolacyjnej. Jest to sytuacja analogiczna do prądu upływu między uzwojeniem pierwotnym i wtórnym w pełni izolowanego transformatora sieciowego prądu zmiennego. Na skutek tego konieczne jest, aby obwód sterujący i powiązane z nim szyny zasilające były odporne na wysokie wartości dV/dt węzła przełączającego i miały bardzo niską pojemność sprzęgającą.
Mechanizm tego problemu wynika z bardzo krótkich zboczy przełączania, zwykle o wartości 10kV/μs, a nawet 100kV/μs w przypadku najnowszych tranzystorów GaN. Tak duża szybkość narastania dV/dt powoduje przepływ prądu w stanie nieustalonym przez pojemność bariery izolacyjnej przetwornicy prądu stałego.
Ponieważ prąd I = C x (dV/dt), nawet bariera o niewielkiej pojemności wynoszącej zaledwie 20pF przy przełączaniu 10kV/μs powoduje przepływ prądu o natężeniu 200mA. Prąd ten znajduje nieokreśloną drogę powrotną przez obwody sterownika z powrotem do mostka, powodując skoki napięcia przy różnych rezystancjach i indukcyjnościach połączeń, które mogą potencjalnie zakłócać działanie sterownika, a nawet przetwornicy prądu stałego. Dlatego niska pojemność sprzęgająca jest bardzo pożądana.
Istnieje jeszcze inny aspekt podstawowej izolacji i związanej z nią izolacji przetwornicy prądu stałego. Bariera izolacyjna została zaprojektowana tak, aby wytrzymać ciągłe napięcie znamionowe, ale ponieważ napięcie jest przełączane, bariera może szybciej ulegać degradacji w czasie. Jest to skutkiem zjawisk elektrochemicznych i wyładowań niezupełnych w materiale bariery, które mogłyby wystąpić wyłącznie w wyniku niezmiennego napięcia stałego.
Przetwornica prądu stałego musi zatem mieć wytrzymałą izolację oraz długie minimalne drogi upływu i prześwity izolacyjne. Jeśli bariera przetwornicy stanowi również część systemu izolacji bezpieczeństwa, zastosowanie mają odpowiednie normy i przepisy regulacyjne odnoszące się do wymaganego poziomu izolacji (podstawowy, uzupełniający, zwiększony), napięcia roboczego, stopnia zanieczyszczenia, kategorii przepięcia i wysokości n.p.m.
Z tych powodów tylko przetwornice prądu stałego ze sterownikami bramek o odpowiedniej konstrukcji i wykonane z odpowiednich materiałów posiadają certyfikaty zgodności z wymaganiami normy UL60950-1 lub na takowe oczekują dla różnych podstawowych i zwiększonych poziomów ochrony (które są zasadniczo równoważne z tymi w normie EN 62477-1:2012). Przetwornice podlegają też bardziej rygorystycznej certyfikacji (lub na takową oczekują), dla zgodności z normą medyczną ANSI/AAMI ES60601-1 przy wymaganym 1 środku ochrony pacjenta (MOPP) i 2 środkach ochrony operatora (MOOP).
• Odporność na impulsowe zakłócenia w trybie wspólnym (CMTI): jest ważnym parametrem sterownika bramek przy wyższych częstotliwościach przełączania, gdy w sterowniku bramek występuje napięcie różnicowe między dwoma oddzielnymi punktami odniesienia uziemienia, jak ma to miejsce w przypadku izolowanych sterowników bramek. CMTI definiuje się jako maksymalną tolerowaną szybkość narastania lub spadku napięcia w trybie wspólnym przyłożonego między dwoma izolowanymi obwodami i jest podawana w kV/µs lub V/ns.
Wysoka wartość CMTI oznacza, że obie strony izolowanego układu - strona nadawcza i strona odbiorcza - przewyższają parametry techniczne z arkusza danych podczas „uderzenia” w barierę izolacyjną sygnałem o bardzo wysokiej szybkości narastania (dodatnia) lub opadania (ujemna). W arkuszu danych przetwornicy prądu stałego powinna znajdować się wartość specyfikacyjna tego parametru, a projektanci muszą ją dopasować do specyfiki częstotliwości pracy i napięcia obwodu.