Dobór sterowników do urządzeń mocy
Dobór odpowiedniego sterownika do urządzenia przełączającego stanowi wyzwanie dla projektantów ze względu na specyfikę urządzenia mocy i nieuniknione zjawiska pasożytnicze w obwodzie i układzie.
Kompromisy nie są konieczne
Chociaż kompromis jest elementem projektowania systemu, odpowiednie komponenty mogą znacznie go ograniczyć. Na przykład układy scalone sterowników bramek EiceDRIVER firmy Infineon zapewniają wyższą sprawność energetyczną i odporność. Co więcej, są one łatwe w użyciu i wyposażone w takie funkcje, jak szybkie zabezpieczenie przeciwzwarciowe, wykrywanie usterek desaturacji (DESAT) i ochrona przed nimi, aktywne ograniczanie efektu Millera, kontrola szybkości narastania, zabezpieczenie przed jednoczesnym przewodzeniem, zabezpieczenie przed usterkami, wyłączeniem i nadmiernym prądem, a także cyfrowe możliwości konfigurowania I2C.
Sterowniki dobrze sprawdzają się zarówno w przypadku krzemowych urządzeń mocy, jak i urządzeń mocy o szerokiej przerwie energetycznej. Obejmują one zarówno nieizolowane sterowniki niskonapięciowe niższej mocy, jak i izolowane urządzenia kilowoltowe i kilowatowe (kV/kW). Dostępne są również sterowniki dwu- i wielokanałowe, które w niektórych sytuacjach stanowią dobrą opcję.
Sterownik bramki strony niskiej 25V
Do szerokiej gamy urządzeń należy sterownik bramki strony niskiej 25V 1ED44176N01FXUMA1 zamknięty w obudowie DS-O8 (ilustracja 7). Ten niskonapięciowy, nieodwracający sterownik bramki tranzystora MOSFET i IGBT wykorzystuje opatentowane technologie CMOS odporne na blokowanie stanu, które pozwalają uzyskać wytrzymałą konstrukcję monolityczną. Wejście logiczne jest kompatybilne ze standardowymi wyjściami CMOS lub LSTTL 3,3, 5 oraz 15V i zawiera wejścia wyzwalane przez przerzutnik Schmitta, aby zminimalizować fałszywe sygnały wyzwalające, podczas gdy sterownik wyjściowy jest wyposażony w stopień bufora prądowego. Może on sterować urządzeniami do 50A/650V przy częstotliwości do 50kHz i jest przeznaczony do urządzeń gospodarstwa domowego i infrastruktury zasilanej z sieci prądu przemiennego, takich jak pompy ciepła.
Ilustracja 7: Miniaturowy sterownik bramki 1ED44176N01FXUMA1 w obudowie DS-08 przeznaczony do zastosowań o niższych napięciach i mocach, wyposażony w opatentowane technologie CMOS zabezpieczające przed blokowaniem stanu. (Źródło ilustracji: Infineon Technologies AG)
Kluczową specyfikacją urządzenia 1ED44176N01FXUMA1 jest typowy wyjściowy zwarciowy prąd impulsowy źródła (impuls <10µs) wynoszący 0,8A przy 0V, podczas gdy wyjściowy impulsowy prąd zwarciowy odbioru wynosi 1,75A przy 15V. Krytyczne specyfikacje dynamiczne obejmują czas włączenia i wyłączenia wynoszący 50ns /95ns (typ./maks.), podczas gdy czas narastania włączenia wynosi 50/80ns (typ./maks.), a czas opadania przy wyłączeniu wynosi 25/35ns (typ./maks.).
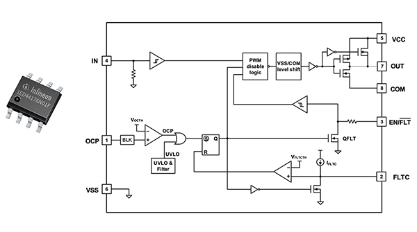
Podłączenie urządzenia 1ED44176N01F jest stosunkowo proste i obejmuje wtyk do wykrywania zabezpieczenia nadprądowego (OCP) oraz wyjście stanu usterki FAULT (ilustracja 8). Dostępny jest również specjalny wtyk do programowania czasu skasowania usterki. Aby zapewnić normalną pracę, na wtyku EN/FLT musi panować stan wysoki, natomiast ustawienie stanu niskiego wyłącza sterownik. Obwody wewnętrzne wtyku VCC zapewnia blokadę pracy przy zbyt niskim napięciu, która utrzymuje stan niski na wyjściu do czasu, aż napięcie zasilania VCC powróci do wymaganego zakresu roboczego. Oddzielne masy logiczne i zasilania zwiększają odporność na zakłócenia.

Ilustracja 8: Posiadający zaledwie osiem wtyków sterownik bramki 1ED44176N01F można stosunkowo łatwo podłączyć do procesora i urządzenia mocy. (Źródła ilustracji: Infineon Technologies AG)

Ilustracja 9: Płytka ewaluacyjna EVAL1ED44176N01FTOBO1 umożliwia projektantom ustawianie i mierzenie kluczowych punktów pracy sterownika bramki za pomocą powiązanego urządzenia przełączającego. (Źródła ilustracji: Infineon Technologies AG)
Chociaż podłączenie tego sterownika bramki jest stosunkowo łatwe, użytkownicy tego urządzenia i powiązanego z nim urządzenia mocy mogą korzystać z płytki ewaluacyjnej EVAL1ED44176N01FTOBO1 (ilustracja 9). Korzystając z tej płytki, projektanci mogą dobrać i ocenić rezystor bocznikowy pomiaru prądu (RCS), filtr RC (rezystorowo-kondensatorowy) do zabezpieczenia nadprądowego (OCP) i zabezpieczenia przeciwzwarciowego oraz kondensator czasu kasowania usterki.
Wysokonapięciowy sterownik bramki tranzystora SiC MOSFET
Znacznie wyższym poziomem napięcia niż sterownik bramki i jego urządzenia mocy do urządzeń gospodarstwa domowego zasilanych z linii prądu zmiennego charakteryzuje się izolowany jednokanałowy sterownik bramki tranzystora SiC MOSFET 12A 1EDI3031ASXUMA1, o napięciu znamionowym 5700VRMS (ilustracja 10). Sterownikten jest urządzeniem wysokonapięciowym przeznaczonym do motoryzacyjnych napędów silnikowych o mocy powyżej 5kW, obsługującym tranzystory SiC MOSFET o napięciu 400, 600 i 1200V.
Ilustracja 10: Izolowany jednokanałowy sterownik bramki tranzystora SiC MOSFET 12A EDI3031AS przeznaczony do motoryzacyjnych napędów silnikowych o mocy powyżej 5kW. (Źródła ilustracji: Infineon Technologies AG)
Urządzenie wykorzystuje technologię bezrdzeniowego transformatora (CT) firmy Infineon w celu zapewnienia izolacji galwanicznej (ilustracja 11).

Ilustracja 11: Do zapewnienia izolacji galwanicznej zastosowano zastrzeżony transformator bezrdzeniowy. Przedstawiono jego koncepcję (po lewej) i rzeczywistą konstrukcję zmontowanej (po prawej). (Źródła ilustracji: Infineon Technologies AG)
Technologia ta ma kilka cech. Umożliwia ona duże wahania napięcia wynoszące ±2300V i więcej, zapewnia odporność na ujemne i dodatnie stany nieustalone oraz charakteryzuje się niskimi stratami mocy. Ponadto charakteryzuje się ona wyjątkowo odpornym transferem sygnału, niezależnym od szumów trybu wspólnego i zapewnia odporność na impulsowe zakłócenia w trybie wspólnym (CMTI) do 300V/ns. Ponadto ścisłe dopasowanie opóźnienia propagacji zapewnia tolerancję i odporność bez zmienności wynikających ze starzenia, prądu i temperatury.
Sterownik 1EDI3031ASXUMA1 obsługuje tranzystory SiC MOSFET do 1200V, posiada wyjście typu rail-to-rail z prądem szczytowym 12A i charakteryzuje się typowym opóźnieniem propagacji wynoszącym 60ns. Cechuje się on odpornością na impulsowe zakłócenia w trybie wspólnym (CMTI) do 150V/ns przy 1000V, a zintegrowane aktywne ograniczanie efektu Millera 10A obsługuje przełączanie jednobiegunowe.
Ten konkretny sterownik jest przeznaczony do przemienników trakcyjnych do pojazdów elektrycznych (EV), hybrydowych pojazdów elektrycznych (HEV) i przemienników pomocniczych do obu typów pojazdów. Z tego powodu zintegrowano w nim szereg funkcji bezpieczeństwa zgodnych z klasą ASIL B(D), a także umożliwiających walidację produktów zgodnie z kwalifikacją AEC-Q100. Funkcje te obejmują redundantne zabezpieczenie przed desaturacją (DESAT) i zabezpieczenie nadprądowe (OCP), monitorowanie bramki i stopnia wyjściowego, zabezpieczenie przed jednoczesnym przewodzeniem, monitorowanie zasilania pierwotnego i wtórnego oraz nadzór wewnętrzny. Izolacja podstawowa 8kV spełnia wymagania normy VDE V 0884-11:2017-01 i jest zgodna z normą UL 1577.
Ze względu na poziom mocy i konieczność spełniania wymagań motoryzacyjnych, sterownik 1EDI3031ASXUMA1 to znacznie więcej niż potężne, ale „proste” urządzenie. Oprócz wszystkich funkcji zabezpieczeń wdrożono w nim diagram stanów, aby zapewnić prawidłowe działanie (ilustracja 12). Jego „inwazyjne” funkcje diagnostyczne zapewniają możliwość przejścia w „stan bezpieczny” w przypadku awarii systemu.
Ilustracja 12: Poziom zaawansowania i auto-diagnostyki integralności sterownika bramki 1EDI3031ASXUMA1 są wyraźnie zilustrowane przez diagram stanów jego trybów pracy. (Źródło ilustracji: Infineon Technologies AG)
Projektanci pracujący ze sterownikiem 1EDI3031ASXUMA1 mogą szybko rozpocząć pracę dzięki płytce ewaluacyjnej 1EDI30XXASEVALBOARDTOBO1 dla grupy sterowników bramek EDI302xAS/1EDI303xAS EiceDRIVER (ilustracja 13).

Ilustracja 13: Płytka ewaluacyjna 1EDI30XXASEVALBOARDTOBO1 dla grupy sterowników bramek EDI302xAS/1EDI303xAS EiceDRIVER umożliwia projektantom ocenę sterownika dużej mocy z powiązanym urządzeniem mocy. (Źródła ilustracji: Infineon Technologies AG)
Ta wszechstronna platforma ewaluacyjna ma konfigurację półmostkową, pokazaną na ilustracji 14. Umożliwia ona montaż modułu HybridPACK DSC IGBT lub dyskretnego urządzenia mocy PG-TO247-3.

Ilustracja 14: Płytka ewaluacyjna 1EDI30XXASEVALBOARDTOBO1 wykorzystuje izolowany układ półmostkowy i może być używana z modułami lub urządzeniami dyskretnymi. (Źródła ilustracji: Infineon Technologies AG)
Szczegółowy arkusz danych tej płytki ewaluacyjnej zawiera między innymi schemat, wykaz materiałów, szczegóły dotyczące sposobu i miejsc wykonywania różnych połączeń, szczegóły konfiguracji, sekwencje operacyjne i objaśnienia wskaźników LED.
Podsumowanie
Sterowniki bramek stanowią krytyczny interfejs pomiędzy wyjściem procesora cyfrowego o niskim poziomie i niskiej mocy, a wymaganiami bramki urządzenia mocy o wysokim poziomie, wysokiej mocy i wysokim natężeniu prądu, takiego jak tranzystor krzemowy (Si) lub węglikowo-krzemowy (SiC) MOSFET. Prawidłowe dopasowanie sterownika do charakterystyki i wymagań urządzenia mocy ma kluczowe znaczenie dla uzyskania skutecznego i niezawodnego obwodu przełączającego w systemach zasilania, takich jak przemienniki, napędy silnikowe i układy sterowania oświetleniem. Bogata gama sterowników, oparta na wielu zaawansowanych i zastrzeżonych technologiach, wspierana przez płytki i zestawy ewaluacyjne, pomaga projektantom zapewnić optymalne dopasowanie.
Powiązane treści
- Dobór sterownika bramki do węglikowo-krzemowego tranzystora MOSFET w kilku etapach
- Każdy przełącznik potrzebuje sterownika
- Układy scalone sterowników bramek EiceDRIVER™ firmy Infineon - przewodnik doboru 2022
- Układy scalone sterowników bramek: układy scalone sterowników bramek EiceDRIVER™ do tranzystorów MOSFET, IGBT, tranzystorów SiC MOSFET i tranzystorów GaN HEMT
- Sterownik strony niskiej AN2018-03 z zabezpieczeniem nadprądowym i sygnalizacją stanu usterki/włączenia 1ED44176N01F - opis techniczny
Źródło: Dobór sterowników do urządzeń mocy i rozpoczęcie pracy z nimi
Kontakt w Polsce: poland.support@digikey.pl
Autor: Rolf Horn
Rolf Horn, Applications Engineer at DigiKey, has been in the European Technical Support group since 2014 with primary responsibility for answering any Development and Engineering related questions from final customers in EMEA, as well as writing and proof-reading German articles and blogs on DK’s TechForum and maker.io platforms. Prior to DigiKey, he worked at several manufacturers in the semiconductor area with focus on embedded FPGA, Microcontroller and Processor systems for Industrial and Automotive Applications. Rolf holds a degree in electrical and electronics engineering from the university of applied sciences in Munich, Bavaria and started his professional career at a local Electronics Products Distributor as System-Solutions Architect to share his steadily growing knowledge and expertise as Trusted Advisor.
Hobbies: spending time with family + friends, travelling in our VW-California transporter and motorbiking on a 1988 BMW GS 100.


