Dlaczego i w jaki sposób skutecznie używać bezpieczników elektronicznych do ochrony obwodów wrażliwych
Bezpieczniki elektroniczne - często określane jako eFuse lub e-Fuse - są doskonałym rozwiązaniem, czasami zastępującym, ale zwykle uzupełniającym bezpiecznik termiczny.
Bezpiecznik elektroniczny: zrobić czy kupić?
Zasadniczo podstawowy bezpiecznik elektroniczny można zbudować z komponentów dyskretnych, używając kilku tranzystorów polowych, rezystora i cewki indukcyjnej. W ten sposób były budowane najwcześniejsze bezpieczniki elektroniczne, przy czym cewka służyła dwóm celom: filtrowaniu wyjściowego prądu stałego, a także działaniu jako rezystor pomiarowy wykorzystujący rezystancję prądu stałego jej uzwojeń.
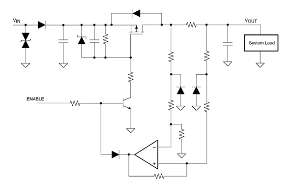
Jednak ulepszony bezpiecznik elektroniczny o bardziej powtarzalnym działaniu, który uwzględnia charakterystyki jego komponentów, a także rzeczywiste uwarunkowania operacyjne, wymaga więcej niż kilku komponentów dyskretnych. Nawet z dodatkowymi komponentami może zapewnić tylko podstawowe funkcje bezpiecznika elektronicznego (ilustracja 7).

Ilustracja 7: Bezpiecznik elektroniczny z podstawowymi funkcjami wykorzystujący komponenty dyskretne musi przewidywać i przezwyciężać ich naturalne ograniczenia. (Źródło ilustracji: © Texas Instruments)
W praktyce nagromadzenie aktywnych i pasywnych komponentów dyskretnych szybko staje się nieporęczne, jest podatne na wahania parametrów działania pomiędzy poszczególnymi urządzeniami i powoduje problemy związane z początkową tolerancją, starzeniem się komponentów oraz dryftem temperaturowym. Krótko mówiąc, dyskretne rozwiązanie tworzone samodzielnie ma wiele ograniczeń:
- Obwody dyskretne generalnie jako komponent przepustowy wykorzystują tranzystor MOSFET z kanałem P, który jest droższy niż tranzystor MOSFET z kanałem N, jeśli chodzi o osiągnięcie tej samej wartości rezystancji w stanie włączenia (RDS(ON)).
- Rozwiązania dyskretne są nieefektywne, ponieważ wiążą się z rozpraszaniem mocy na diodzie i wynikającym z tego wzrostem temperatury płytki.
- W przypadku obwodów dyskretnych trudno jest uwzględnić odpowiednie zabezpieczenie termiczne komponentu przepustowego w postaci tranzystora polowego. W rezultacie to krytyczne ulepszenie należy pominąć lub projekt musi zostać znacznie przewymiarowany, aby zapewnić odpowiedni bezpieczny obszar roboczy (SOA).
- Kompleksowy obwód dyskretny wymaga wielu komponentów i znacznej przestrzeni na płytce, a zapewnienie solidności i niezawodności obwodu zabezpieczającego wymaga dodatkowych komponentów.
- Chociaż szybkość narastania napięcia wyjściowego w konstrukcjach dyskretnych jest regulowana za pomocą komponentów rezystora i kondensatora (RC), komponenty te muszą być dobrane z dokładnym zrozumieniem charakterystyki bramki tranzystora polowego.
Nawet jeśli rozwiązanie z komponentów dyskretnych byłoby akceptowalne, charakteryzowałoby się pewnymi ograniczeniami w stosunku do rozwiązania wykorzystującego układ scalony. Ten ostatni może realizować niektóre lub wszystkie z wielu wcześniej wymienionych funkcji dodatkowych, jak pokazano na schemacie blokowym bezpiecznika elektronicznego na ilustracji 8. Ponadto układ scalony jest mniejszy, ma bardziej powtarzalne i w pełni scharakteryzowane parametry działania oraz zapewnia poczucie bezpieczeństwa podczas implementacji, którego rozwiązanie wielokomponentowe nie może zaoferować. Pozwala również zmniejszyć koszt rozwiązania. Należy zwrócić uwagę, że arkusz danych TPS26620 zawiera kilkadziesiąt wykresów parametrów działania i charakterystyk czasowych obejmujących różne warunki pracy, z których wszystkie byłyby trudne do stworzenia w przypadku przyjęcia strategii samodzielnego zbudowania rozwiązania.
Ilustracja 8: Widoczna na pierwszy rzut oka prostota i wygląd bezpiecznika elektronicznego z kompletem funkcji przysłaniają jego wewnętrzną złożoność, która byłaby bardzo trudna do odtworzenia przy użyciu komponentów dyskretnych. (Źródło ilustracji: © Texas Instruments)
Jest jeszcze jeden kluczowy powód, dla którego warto kupić standardowy układ scalony bezpiecznika elektronicznego zamiast iść drogą jego samodzielnego wykonania z komponentów dyskretnych, a mianowicie homologacje. Wiele bezpieczników - termicznych i elektronicznych - jest używanych w zastosowaniach związanych z bezpieczeństwem, aby zapobiegać stanom, w których nadmierny prąd może spowodować przegrzanie komponentu, a nawet pożar lub wyrządzić szkody użytkownikom.
Wszystkie konwencjonalne bezpieczniki termiczne są homologowane przez różne agencje regulacyjne i certyfikowane pod kątem zgodności z różnymi normami w celu zapewnienia bezpiecznego odcięcia prądu przy poprawnej eksploatacji. Jednak uzyskanie takich samych homologacji dla urządzenia samodzielnie wykonanego z komponentów dyskretnych byłoby bardzo trudne i czasochłonne, a prawdopodobnie nawet niemożliwe.
Z kolei wiele układów scalonych bezpieczników elektronicznych posiada już homologacje. Na przykład bezpieczniki elektroniczne z serii TPS2662x posiadają certyfikat UL 2367 („Półprzewodnikowe zabezpieczenie nadprądowe specjalnego przeznaczenia”) oraz certyfikat IEC 62368-1 (Sprzęt audio/wideo, informacyjny i komunikacyjny - Część 1: Wymagania bezpieczeństwa). Spełniają również wymagania normy IEC 61000-4-5 („Kompatybilność elektromagnetyczna (EMC) - Część 4-5: Techniki badań i pomiarów - Badanie odporności na udary”). Aby uzyskać taki certyfikat, bezpieczniki elektroniczne są poddawane testom pod kątem parametrów działania w ich podstawowej roli, a także w warunkach minimalnej i maksymalnej temperatury pracy, minimalnej i maksymalnej temperatury przechowywania i transportu, a także wyczerpującym testom w nietypowych warunkach, testom wytrzymałościowym oraz testom w warunkach cyklicznych zmian temperatury.
Podsumowanie
Bezpieczniki elektroniczne, które do odcięcia przepływu prądu wykorzystują aktywne obwody zamiast wkładki topikowej, pomagają projektantom spełnić wymagania, takie jak m.in. szybkie odcięcie, samoczynne resetowanie i niezawodne zadziałanie przy niskich natężeniach prądu. Są również wyposażone w różne funkcje ochronne, a także mają regulowane szybkości narastania. Jako takie stanowią dla projektantów cenny dodatek do zestawu obejmującego zabezpieczające komponenty, obwody i systemy.
Bezpieczniki elektroniczne mogą zastąpić konwencjonalne bezpieczniki termiczne, chociaż w wielu przypadkach zapewniają ochronę lokalną i bezpieczniki termiczne stanowią ich uzupełnienie. Podobnie jak sprawdzony bezpiecznik termiczny, wiele bezpieczników elektronicznych również jest certyfikowanych do realizacji funkcji związanych z bezpieczeństwem, co zwiększa ich wszechstronność i zakres zastosowania.
Autor: Bill Schweber
Artykuł opublikowano dzięki uprzejmości firmy © DigiKey
