Stosowanie tranzystorów GaN FET w wysokosprawnych, wysokonapięciowych układach zasilania impulsowego
Aby spełnić te wymagania sprawności energetycznej, projektanci systemów zasilania impulsowego muszą odejść od klasycznych tranzystorów MOSFET i IGBT, ponieważ szybko zbliżają się one do swoich limitów.
Przetwornica podwyższająca ma napięcie wejściowe 240V, wyjściowe 400V i częstotliwość przełączania 100kHz. Sprawność i straty są porównywane w zakresie mocy do 3500W (ilustracja 4).

Ilustracja 4: Porównanie sprawności i strat mocy między tranzystorami GaN FET i tranzystorami MOSFET w identycznym obwodzie, ukazujące zalety tranzystorów Gan FET. (Źródło ilustracji: Nexperia)
Tranzystory GaN FET charakteryzują się o około 20% wyższą sprawnością w porównaniu z tranzystorami MOSFET oraz około trzykrotnie niższymi stratami mocy. Przy mocy 2000W straty w tranzystorach MOSFET wynoszą około 62W, natomiast w tranzystorach GaN FET tylko 19W. Oznacza to, że układ chłodzenia może być mniejszy, co poprawia sprawność wolumetryczną przetwornicy podwyższającej.
Mniej oczywiste jest, że pomiar został przeprowadzony przy mocy prawie 3500W dla tranzystora GaN FET ze względu na jego wyższą wartość graniczną napięcia maksymalnego. W związku z tym tranzystor GaN FET ma zdecydowaną przewagę.
Rozpoczęcie pracy z azotkiem galu dla wyższych napięć
W sytuacjach wymagających wyższego napięcia firma Nexperia oferuje dwa tranzystory GaN FET 650V: GAN063-650WSAQ oraz GAN041-650WSBQ. Oba są tranzystorami polowymi z kanałem N, które są normalnie wyłączone. Tranzystor GAN063-650WSAQ jest przystosowany do pracy z maksymalnym napięciem dren-źródło 650V i może wytrzymywać napięcia w stanie nieustalonym (o szerokości impulsu poniżej mikrosekundy) 800V. Jego znamionowy prąd drenu wynosi 34,5A, natomiast straty mocy przy temperaturze 25°C wynoszą 143W. Rezystancja dren-źródło w stanie włączenia wynosi typowo 50mΩ, a jej maksymalna wartość graniczna wynosi 60mΩ.
Tranzystor GAN041-650WSBQ ma takie samo maksymalne napięcie znamionowe dren-źródło 650V oraz tę samą wartość graniczną napięcia w stanie nieustalonym 800V. Różni się tym, że może obsłużyć maksymalny prąd drenu 47,2A i maksymalne straty mocy 187W w temperaturze pokojowej. Jego typowa rezystancja kanału wynosi 35mΩ, natomiast rezystancja maksymalna 41mΩ.
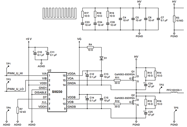
Projekt referencyjny firmy Nexperia wykorzystujący tranzystor GAN063-650WSAQ w konfiguracji półmostkowej przedstawiono na ilustracji 5.
Ilustracja 5: Zalecany projekt półmostkowego stopnia mocy wykorzystujący tranzystor GaN FET GAN063-650WSA. Schemat przedstawia tylko sterownik tranzystora polowego (FET) i półmostkowy stopień wyjściowy oraz powiązane komponenty. (Źródło ilustracji: Nexperia)
Na schemacie przedstawiono podwójny izolowany sterownik bramek strony wysokiej/niskiej Si8230, który służy do sterowania bramkami tranzystorów GaN FET. Wyjście sterownika bramek jest połączone z bramką za pośrednictwem rezystora bramkowego 30Ω, który jest wymagany dla wszystkich urządzeń wykonanych na bazie azotku galu (GaN). Rezystor bramki kontroluje czas ładowania pojemności bramki, wpływając na parametry dynamiczne przełączania. Układy R-C między drenem a źródłem tranzystora polowego (FET) również pomagają w kontrolowaniu parametrów przełączania. Poziomy sterowania bramką dla tranzystora GaN FET wynoszą od 0 do 10/12V.
Wysoka prędkość przełączania w tranzystorach GaN FET (zazwyczaj w zakresie od 10 do 11ns) wymaga starannego rozmieszczenia komponentów w celu zminimalizowania indukcyjności pasożytniczych oraz zastosowania tłumików RC w celu zmniejszenia oscylacji komutacyjnych spowodowanych stanami nieustalonymi napięcia i prądu. W omawianym projekcie między zasilaniem wysokiego napięcia a masą znajduje się wiele tłumików RC (od R17 do 19 oraz od C33 do 35). Tłumiki redukują oscylacje komutacyjne spowodowane interakcją tranzystora GaN FET z układem obejściowym. Tłumiki powinny być podłączone możliwie najbliżej drenu tranzystora polowego (FET) po stronie wysokiej. Są one realizowane z użyciem rezystorów do montażu powierzchniowego i kondensatorów ceramicznych o niskiej równoważnej rezystancji szeregowej (ESR), aby zminimalizować indukcyjność odprowadzeń.
Układ tworzony przez komponenty R4, D1, C12 oraz C13 stanowi zasilacz typu bootstrap dla sterownika bramek po stronie wysokiej. Komponent D1 powinien być szybką diodą o niskiej pojemności, ponieważ pojemność jej złącza przyczynia się do strat przełączania. Komponent R4 ogranicza prąd początkowy ładowania. Dobrze sprawdza się wartość w zakresie od 10 do 15Ω.
Podsumowanie
Potrzeba wyższej sprawności konwersji mocy i gęstości mocy w różnych zastosowaniach, od pojazdów elektrycznych po infrastrukturę komunikacyjną i przemysłową, wymaga porzucenia klasycznych projektów na bazie krzemu. Tranzystory GaN FET stanowią drogę do rozwoju nowej generacji projektów, oferując wyższe napięcia robocze, krótsze czasy przełączania i wyższe sprawności. Gotowe komponenty, wspierane w niektórych przypadkach projektami referencyjnymi, pomagają projektantom w szybkiej realizacji projektów.
Autor: Art Pini
Kontakt w Polsce: Arkadiusz Rataj
Sales Manager Central Eastern Europe & Turkey
Digi-Key Electronics Germany
0048 696 307 330
arkadiusz.rataj@digikey.com
poland.support@digikey.pl
Zapraszamy 15 września 2023 na TEK.day Gdańsk, zapisz się już dziś!

