Konstruowanie lepszych systemów motoryzacyjnych i elektromobilności przy wykorzystaniu cyfrowych kontrolerów sygnałów
Projektanci stają przed rosnącym zapotrzebowaniem na spójną, wydajną i skalowalną platformę, która ułatwiłaby projektowanie i rozwój coraz szerszej gamy zastosowań w motoryzacji i elektromobilności.
Wdrażanie precyzyjnych cyfrowych pętli sterowania do konwersji energii
Pętle sterowania leżą u podstaw wielu zastosowań motoryzacyjnych i elektromobilności, a jednym z najbardziej krytycznych jest fundamentalna potrzeba konwersji energii. Wydajna konwersja prądu stałego jest nadal ważna w konwencjonalnych układach samochodowych i jest niezbędna w pojazdach elektrycznych oraz hybrydowych wysokiego napięcia. W tych systemach konieczne jest bezpieczne i wydajne obniżenie napięcia akumulatora 200-800V do poziomu 12V lub 48V potrzebnego do zasilania oświetlenia zewnętrznego i wewnętrznego oraz zasilania silników wycieraczek, okien, wentylatorów i pomp.
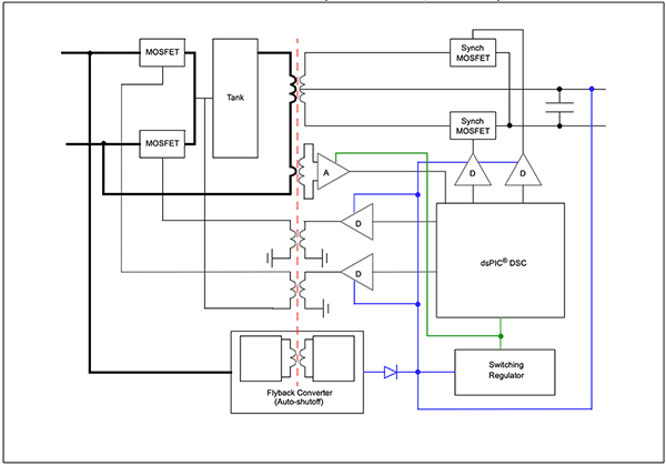
W referencyjnym projekcie przetwornicy rezonansowej LLC prądu stałego o mocy 200W (trzy elementy reaktywne: dwa indukcyjne i jeden pojemnościowy)[2], pojedynczy kontroler dsPIC33 stanowi kompaktowe cyfrowe rozwiązanie do konwersji zasilania w trybie impulsowym, wykorzystując jeden ze zintegrowanych modułów modulacji szerokości impulsu do sterowania półmostkowym tranzystorem MOSFET w pętli sterowania (ilustracja 1).

Ilustracja 1: Referencyjny projekt przetwornicy rezonansowej LLC prądu stałego firmy Microchip Technology wykorzystujący pojedynczy cyfrowy kontroler sygnałów (DSC) dsPIC33 do cyfrowego zarządzania pętlą sterowania w konwersji energii. (Źródło ilustracji: Microchip Technology)
Transformator rezonansowy na ilustracji 2 izoluje wysokie napięcie po stronie pierwotnej (czarne linie) od zasilania wtórnego 12V (linie niebieskie) dla sterowników tranzystorów MOSFET (D) i zasilania 3V dla cyfrowego kontrolera sygnałów (DSC) dsPIC33 i innych komponentów analogowych (A).
Ilustracja 2: dzięki specjalistycznym peryferiom cyfrowe kontrolery sygnałów (DSC) dsPIC33 pomagają uprościć projekty i zmniejszyć liczbę używanych części, wykorzystując zintegrowane moduły PWM i funkcje peryferyjne do sterowania zewnętrznymi tranzystorami MOSFET (D) i innymi komponentami analogowymi (A). (Źródło ilustracji: Microchip Technology)
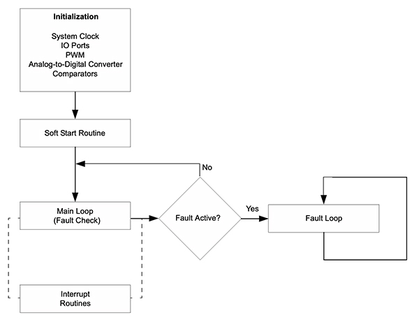
W tym projekcie urządzenie dsPIC33 wykorzystuje podstawowe oprogramowanie sterowane przerwaniami do zarządzania cyfrową pętlą sterowania. Przerwanie przetwornika analogowo-cyfrowego (ADC) jest używane do uzyskania napięcia wyjściowego używanego w programowym regulatorze proporcjonalno-całkująco-różniczkującym (PID). Kolejne przerwanie przetwornika analogowo-cyfrowego (ADC) obsługuje wykrywanie temperatury, podczas gdy analogowe komparatory urządzenia dsPIC33 obsługują wykrywanie nadmiernych prądów i napięć. W rzeczywistości realizacja procesu regulatora PID i powiązanych zadań zarządzania pętlą sterowania pozostawia mnóstwo miejsca na przetwarzanie i zadania związane z porządkowaniem i monitorowaniem, w tym monitorowaniem temperatury, monitorowaniem usterek oraz komunikacją, a wszystko to w ramach prostej sekwencji przetwarzania oprogramowania układowego (ilustracja 3).

Ilustracja 3: Wysokowydajny aparat cyfrowego procesora sygnałowego (DSP) cyfrowych kontrolerów sygnałów (DSC) dsPIC33 i ściśle powiązane peryferia umożliwiają deweloperom łatwe wdrażanie złożonych cyfrowych pętli sterowania z prostszym kodem. (Źródło ilustracji: Microchip Technology).
Deweloperom, którzy chcą budować bardziej wyspecjalizowane cyfrowe rozwiązania zasilania, firma Microchip oferuje pakiet do cyfrowego projektowania zasilania wspomagający proces projektowania, od koncepcji po generowanie oprogramowania układowego dla docelowego cyfrowego kontrolera sygnałów (DSC) dsPIC. Opierając się na możliwościach sprzętowych cyfrowego kontrolera sygnałów (DSC) dsPIC, deweloperzy używają zawartego w pakiecie narzędzia Digital Compensator Design Tool (DCDT) do analizy pętli sterowania oraz MPLAB Code Configurator (MCC) do generowania kodu wykorzystującego zoptymalizowane funkcje kodowo-sprzętowe w bibliotekach Microchip Compensator Libraries (ilustracja 4) .

Ilustracja 4: Deweloperzy mogą wykorzystać kompleksowy łańcuch narzędzi firmy Microchip, aby przyspieszyć opracowywanie zoptymalizowanych pętli sterowania opartych na oprogramowaniu w obrębie cyfrowych podsystemów zasilania. (Źródło ilustracji: Microchip Technology)
Projektanci zastosowań wykorzystujących pętle sterowania dla segmentu motoryzacji i elektromobilności, niezależnie od tego, czy budują urządzenia oparte na standardach, takie jak bezprzewodowe nadajniki energii, czy wdrażają bardziej złożone urządzenia niestandardowe, muszą wdrażać rozwiązania kompaktowe, które mogą obsługiwać dodatkowe funkcje wykraczające poza podstawowe funkcje, takie jak monitorowanie usterek. Kolejny projekt referencyjny ilustruje użycie jednordzeniowego cyfrowego kontrolera sygnałów (DSC) dsPIC33CK w dostarczaniu bogatego zestawu funkcji w innym ważnym zastosowaniu sterowanej cyfrowo konwersji energii - bezprzewodowej transmisji energii.
